您好,欢迎来到国评网,国内最权威专业性资讯平台! 帮助 | 设为首页 | 加入收藏
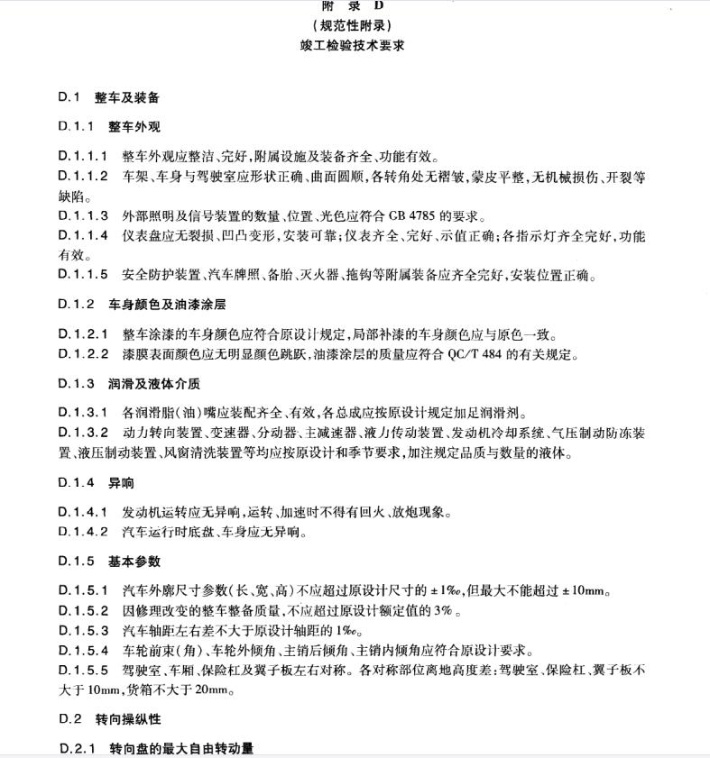
事故车维修规范
作者: 文章来源:中华人民共和国交通运输部 浏览次数:611  时间:2020/9/22 10:54:00 

 

典型案例
超出诉讼请求的调解协议法…
[案情] 2001年10月,原告某镇文化广播站将改造花灯等工程承揽给被告李某。在承揽施工过程中,李…详细
杨海波等贩卖淫秽物品牟利…
一、基本案情   被告人:杨海波,男,25岁,黑龙江省武常市武常镇人,农民。因涉嫌贩卖淫…详细
丰田诉吉利一审判决书
 原告(日本)丰田自动车株式会社,住所地日本国爱知县丰田市丰田町1番地。   法定代表人…详细

地址:上海市浦东新区浦东大道2000号阳光世界大厦24C 电话:021-58361812 传真:021-58361812-830 E-mail:ca6com@163.com
copyright 2000-2013 in 国评网 技术支持:上海中迎网络   沪公网安备 31011502015387号